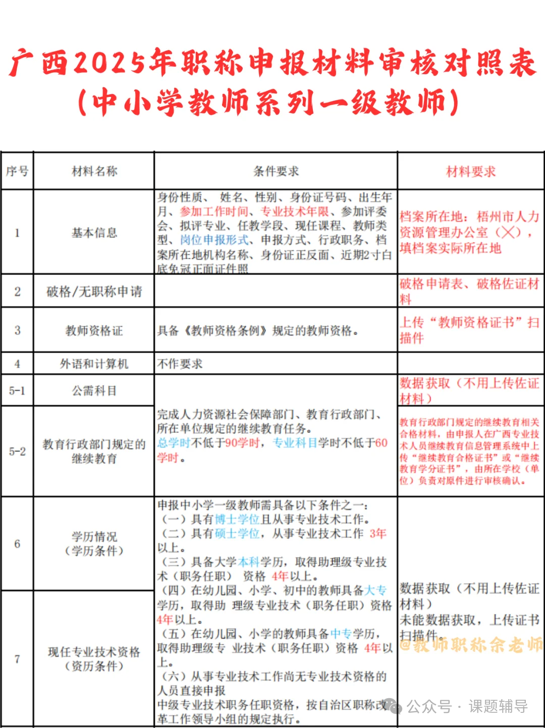
2025 年广西中小学教师一级职称申报,材料审核对照表出炉
日期:2025-07-05 11:26 / 人气: / 发布:广西职称评审网
还有任何疑问,随时扫码加微信咨询!
💡小贴士:
1、可提前规划业绩材料,避免临时抱佛脚!
2、可以关注 “课题辅导” 微信公众号,及时获取最新政策和通知。
3、材料整理要细致,装订顺序按要求排列,避免因小失大!

广西职称评审网 www.3kew.com是广西职称评审一站式咨询辅导机构,拥有丰富的社会资源和职称工作经验,多年来,已帮助数千人顺利晋升初级、中级、高级职称,赢得大家的信赖和赞誉。专家辅导,绿色通道,全程服务,省心省力。
---添加手机\微信:130 7775 2027 庞老师 微信同手机号 获评审通过方案---- 内容版权声明:图片、文章编辑来源于网络,如有侵权请联系我们秒删除!
分类目录 Categories
相关内容 Related
- 注意!广西中小学教师职称申报中这些情形会 “一票否决” 2025-09-30
- 广西教师注意!职称评审材料分类整理好,速收藏备用! 2025-09-23
- 倒计时!广西中小学教师职称申报 9 月 30 日关系统,别错过时间! 2025-09-20
- 广西深化中职教师职称制度改革,2026 年 1 月 1 日施行,改革要点深度解读 2025-09-19
- 快收藏!中小学教师职称申报教学材料准备避坑指南 2025-09-18
热门内容 Top Content
- 2025广西教师评职称有哪些新变化?附最新申报条件及材料清单 2025-03-27
- 广西职称申报方式晋升、转评、第二职称怎么选? 2023-02-16
- 2023年广西工程师副高级职称申报条件 2023-03-11
- 干货!2023年广西中级工程师职称评审时间、条件和准备材料都在这! 2023-03-10
- 2023广西职称评审新政:高级工程师职称评审需满足这些条件! 2023-02-14